



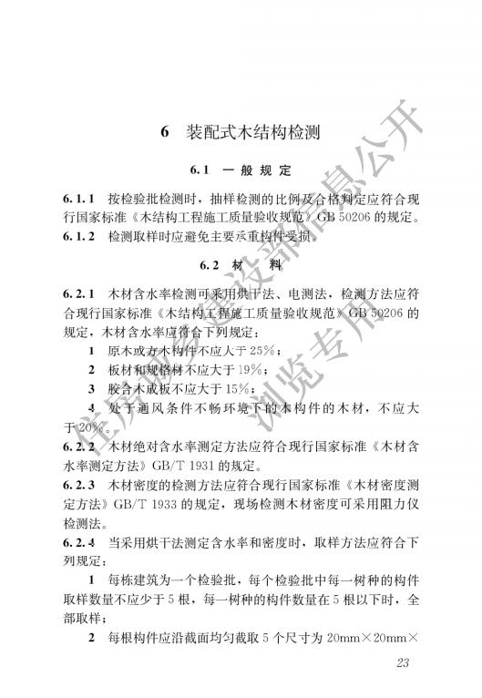
發布日期:2020-04-20
來源:中華人民共和國住房和城鄉建設部裝配式建筑要比搭積木復雜科學嚴謹得多,技術上也完全不在一個次元。媒體的宣傳只是為了大家更容易理解和接受。
此次制定標準,正是為了規范裝配式住宅建筑的檢測方法,控制裝配式住宅建筑工程質量,提升檢測結果的可靠性。
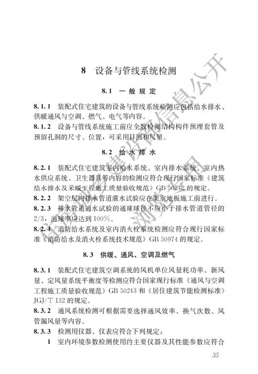
除總則、術語、基本規定外,標準還對裝配式混凝土結構檢測、裝配式鋼結構檢、裝配式木結構檢測、外圍護系統檢測、設備與管線系統檢等作出了明確的規定。
住房和城鄉建設部關于發布行業標準
《裝配式住宅建筑檢測技術標準》的公告
中華人民共和國住房和城鄉建設部公告2019年第291號
現批準《裝配式住宅建筑檢測技術標準》為行業標準,編號為JGJ/T485-2019,自2020年6月1日起實施。
本標準在住房和城鄉建設部門戶網站(www.mohurd.gov.cn)公開,并由住房和城鄉建設部標準定額研究所組織中國建筑出版傳媒有限公司出版發行。
中華人民共和國住房和城鄉建設部
2019年11月15日

詳細內容如下

































































